2025-08-17 12:51:01 来源:勒克斯教育网
2025年初级银行从业人员《个人理财》每日一练试题08月17日,可以帮助我们积累知识点和做题经验,进而提升做题速度。通过初级银行从业人员每日一练的积累,助力我们更容易取得最后的成功。
判断题
1、每个兼业代理机构可以与多家保险公司建立代理关系。 ( )
答 案:对
解 析:2006年6月15日,保监会和银监会联合发布了《关于规范银行代理保险业务的通知》,明确了每个兼业代理机构可以与多家保险公司建立代理关系。
2、商业银行必须对其未按客户指令进行操作的行为承担责任。 ( )
答 案:错
解 析:商业银行未按客户指令进行操作造成客户经济损失的,应按照有关法律规定或者合同的约定承担责任。
3、某商业银行大堂有专人负责向前来储蓄的客户介绍不同种储蓄存款产品的区别,这属于理财顾问服务。()
答 案:错
解 析:向前来储蓄的客户介绍不同种储蓄存款产品的区别属于一般性咨询业务。
4、现货市场固定方式交易在成交日和结算日之间有一定的间隔日期,一般不超过一天。( )
答 案:错
单选题
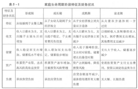
1、按照生命周期理论,下列表述正确的是()
答 案:C
解 析:
2、负责对商业银行代客境外理财业务的风险进行监管的是( )。
答 案:C
解 析:《商业银行开办代客境外理财业务管理暂行办法》第二十六条规定,商业银行购买境外金融产品,必须符合中国银监会的相关风险管理规定。中国银监会根据相关法律法规,对商业银行代客境外理财业务的风险进行监管。
3、金融市场是国民经济的“晴雨表”和“气象台”,这体现了金融市场的()。
答 案:C
解 析:金融市场是国民经济的“晴雨表”和“气象台”,体现的是反映经济运行的功能。
4、下列关于新股申购类理财产品收益率的影响因素的说法,不正确的是( )。
答 案:D
解 析:新股申购类理财产品的上市首日涨幅与大盘走势成正比。
多选题
1、销售非保证收益理财计划应向客户提供( )。
答 案:CDE
解 析:根据《商业银行股个人理财业务管理暂行办法》第四十条规定,商业银行理财计划的宣传和介绍材料,应包含对产品风险的揭示,并以醒目、通俗的文字表达;对非保证收益理财计划,在与客户签订合同前,应提供理财计划预期收益率的测算数据、测算方式和测算的主要依据。
2、下列关于内部报酬率的表述,错误的有()
答 案:CDE
解 析:内部回报率(IRR),又称内部报酬率或者内部收益率,是指使现金流的现值之和等于零的利率,即净现值等于零的贴现率,即当某项目的R为IRR时,该项目不亏也不赚,此时的R表示贴现率,也就是项目成本,通常是贷款利率。
2022年初级银行从业人员《个人理财》每日一练试题08月17日 08-17 2024年初级银行从业人员《个人理财》每日一练试题08月17日 08-17 2023年初级银行从业人员《个人理财》每日一练试题08月17日 08-17 2025年初级银行从业人员《个人理财》每日一练试题10月17日 10-17 2025年初级银行从业人员《个人理财》每日一练试题01月17日 01-17 2025年初级银行从业人员《个人理财》每日一练试题04月17日 04-17 2025年初级银行从业人员《个人理财》每日一练试题06月17日 06-17 2025年初级银行从业人员《个人理财》每日一练试题05月17日 05-17