考试总分:75分
考试类型:模拟试题
作答时间:90分钟
已答人数:296
试卷答案:没有
试卷介绍: 纺织生产工艺设计已经整理好,需要备考的朋友们赶紧来刷题吧!
A3万元以下
B1万元以上2万元以下
C1万元以下
D2万元以上5万元以下
A通行标志、禁止通行标志、提示标志和警告标志
B禁止标志、警告标志、指令标志和提示标志
C禁止标志、警告标志、通行标志和提示标志
D禁止标志、警告标志、命令标志和通行标志
A15日
B45日
C30日
D60日
A反应活性及其临界量
B爆炸性及其临界量
C毒性及其数量
D危险特性及其数量
A订立劳动合同时,用人单位应当回答劳动者要求了解的所有情况
B订立合同时,用人单位有权了解劳动者的所有情况
C用人单位有如实告知的义务
D用人单位自试用期结束之日起即与劳动者建立劳动关系
A安全第一原则
B3E原则
C动力原则
D监督原则
E整分合原则
A地方性法规与地方政府规章
B部门规章与部门规章
C部门规章与地方性法规
D地方政府规章与部门规章
E同一机关制定的新的一般规定与旧的特别规定

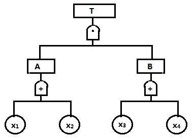
AX1X3
BX2X3
CX1X2
DX1X4
EX2X4
A坚持安全发展
B坚持改革创新
C坚持依法监管
D坚持事后防范
E坚持系统治理
A化学因素
B地理因素
C物理因素
D环境因素
E生物因素