2025-08-08 16:01:17 来源:勒克斯教育网
因公安工作需要,决定面向社会公开招聘警务辅助人员(非人民警察身份且非事业编制人员身份)57名,现将有关事项公告如下:
一、报名资格条件:
(一)基本条件:
1.中华人民共和国公民;
2.拥护中华人民共和国宪法,拥护中国共产党领导和社会主义制度,遵守国家法律法规,品行端正;
3.年满18周岁,具备履行岗位职责所需的身体条件、心理素质和工作能力。
4.具备招聘岗位所需的资格条件及要求。
(二)具有下列情形之一的人员,不得报考:
1.受过刑事处罚或者涉嫌违法犯罪尚未查清的;
2.编造、散布有损国家声誉、反对党的理论和路线方针政策、违反国家法律法规信息的;
3.因违法违纪曾受过收容教养或受到警告以上治安行政处罚的;
4.有赌博、吸食毒品、卖淫、嫖娼、参加邪教组织等不良行为被公安机关查实的;
5.本人或家庭成员、主要社会关系人参加非法组织、邪教组织或者从事其他危害国家安全活动的;
6.本人家庭成员或主要社会关系人正在服刑或正在接受调查审查的;
7.被开除公职、开除军籍或者因违纪违规被辞退、解聘的;
8.被吊销律师、公证员执业证书的;
9.本市在职警务辅助人员;
10. 从事警务辅助工作合同期未满擅自离职的;
11. 被公安机关解除劳动合同关系的;
12. 有较为严重的个人不良信用记录的;
13.其他不适宜从事警务辅助工作的。
回避:报考人员不得报考与其直系亲属有直接上下级关系或密切工作关系的岗位。
二、招聘岗位
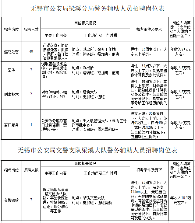
各招聘岗位工作内容及条件等详见下表。
无锡市公安局梁溪分局警务辅助人员招聘岗位表
(点击查看大图)
招聘人员采取第三方劳务派遣用工方式,与劳务公司签订派遣合同。按照合同约定、岗位职责要求,由无锡市公安局根据有关法律法规和规章制度管理、使用及考核。聘用人员试用期为2个月。
三、招聘流程
(一)报名和资格初审:
本次一律采取现场报名的方式,具体方法如下:
1.请考生按照本简章公布的招考岗位、报考条件和要求填写打印《无锡市公安机关警务辅助人员报名信息登记表》(除本人签名外请用电脑填写,不要手写)。
《公安机关警务辅助人员报名信息登记表》
2.请考生于8月8日至8月14日(每工作日上午9:00-11:00,下午2:00-4:30)携带上述报名信息登记表、本人近期1寸免冠照片1张、身份证、学历证书、个人信用报告(可至银行打印)、退役士兵证、驾驶证及报考条件中要求的相关从业资格、技术等级证书等原件及复印件到以下任一地址办理报名手续:
公安梁溪分局招聘报名:
梁溪公安分局地址:无锡市梁溪区广瑞路6号门卫,联系电话:0510-82216523。
梁溪交警大队招聘报名:
梁溪交警大队地址:无锡市梁溪区广益路200号4楼,联系电话:13665118677。
3.招考单位对考生提供的信息进行审核,凡具有不宜录用情形或弄虚作假者,一经查实,取消报考及聘用资格。
4.报名所需的证件及资料均需交验原件并提供复印件,证件、资料不全或未按要求填写报名信息并如期到现场报名者视为自动放弃报考资格。大专及以上学历须进行网上学历验证,考生自行登录中国高等教育学生信息网(学信网),网址:http://www.chsi.com.cn/xlcx,点击“本人查询”模块后注册并查询,将查询结果页面(学历证书电子注册备案表,有效期申请为30天)打印后交验。
(二)考试与聘用
1.体能测试
考生通过资格初审后需参加体能测试,体能测试参考公安机关录用人民警察体能测评项目和标准(暂行)进行。测评项目包括:纵跳摸高、1000米(男)/800米(女)跑,体能测试合格者方能进入下一步招录程序。测试时间和地点另行通知。
2.心理测评
体能测试合格人员参加心理测评,测评时间和地点另行通知。
3.面试
体能测试和心理测评均合格者进入面试,面试时间及地点另行通知。
4.体检和考察(政审)
考生综合成绩由体能成绩(占比30%)和面试成绩(占比70%)构成,按照岗位招聘计划1:1的比例择优确定体检和考察(政审)人选。体检按规定在指定的体检机构进行,体检不合格的,不得进入下一环节。体检标准参照《公务员录用体检通用标准》和《公务员录用体检特殊标准》执行。体检及复检费用由报考者自行承担。体检时间和地点另行通知。
考察(政审)按有关规定执行,主要考察报考者的政治思想、道德品质、能力素质、日常表现、遵纪守法、廉洁自律等方面情况,考察(政审)不合格的,不得进入下一环节。
5.公示与聘用
体检、考察(政审)均合格的应聘人员,按有关规定确定为拟聘用人选并在无锡人才网(网址:https://www.wxrcgz.com/zp/pages/sy/sy.html)进行公示,公示期为5天。公示期满不影响聘用的,按规定办理相关聘用手续。
在体检、考察、公示等环节,因考生放弃、不合格等原因出现招聘计划缺额的,可择优递补。
四、注意事项
1.本简章招录岗位年龄要求18周岁以上的为2007年7月31日以前出生,35周岁以下的为1989年8月1日后出生。
2.此次招聘不收取任何报名费和考试费。
3.此次招聘由无锡市公安局梁溪分局和梁溪交警大队组织,不委托其他任何代办机构。考试不指定辅导用书,不举办也不委托任何机构举办考试辅导培训班。
4.应聘人员需使用本人手机号码和身份证号码报名,因未如实填写报名信息、由他人代报名、伪造报名信息、填写信息有误、信息与本人所持证明材料不一致以及超过报名时间,造成报名不成功或影响招聘的,责任由应聘人员本人承担。因不及时查看相关通知、手机通讯不畅、屏蔽群发短信、无故挂断电话、不接听电话、未及时查收并回复短信、联系方式变更等原因造成未按约定时间参加招聘相关环节的,责任由应聘人员本人承担。不配合做好政审、体检等招录工作的,责任由应聘人员本人承担。
5.聘用后至法定退休年龄不能达到法定享受退休金个人社保应缴纳年限的,应当由其本人在达到退休年龄后自行缴纳剩余个人社保金。
6.聘用后用人单位因工作需要调动岗位,应当服从安排。
7.监督电话:0510-82216523。
锡市公安局梁溪分局
2025年8月7日
公安机关警务辅助人员报名信息登记表(新改).doc
文章来源:https://mp.weixin.qq.com/s?__biz=Mzk0NDc1MzEyNw==&mid=2247499004&idx=1&sn=9b86e31c27c62cac1944a6f4aa3fba33&chksm=c249328988eaf72c2a18af86b7367df51467d8ee354e0d59690054bfb1df8411e881da41eb96&scene=0&xtrack=1#rd