2025-07-13 16:08:05 来源:勒克斯教育网
2025年高职单招《医药类一》每日一练试题07月13日,可以帮助我们积累知识点和做题经验,进而提升做题速度。通过高职单招每日一练的积累,助力我们更容易取得最后的成功。
判断题
1、正常人身上不会出现的叩诊音是过清音。()
答 案:对
2、根除幽门螺杆菌的通常使用1种PPI、1种铋剂加上1种抗生素的三联治疗方案。
答 案:错
单选题
1、长期应用糖皮质激素,突然停药产生反跳现象,其原因是()
答 案:A
2、心肌细胞自律性最高的部位在()
答 案:A
主观题
1、不良反应
答 案:指不符合用药目的或给病人带来痛苦与危害的药物反应。
2、稽留热
答 案:稽留热:体温恒定地维持在39~40℃以上的高水平,达数天或数周,24小时内体温波动范围不超过1℃,见于肺炎球菌肺炎、伤寒等。
填空题
1、女性内生殖器由 、 、 、阴道和前庭大腺构成。
答 案:卵巢、输卵管、子宫
解 析:女性内生殖器由卵巢、输卵管、子宫、阴道和前庭大腺组成。
2、男性腹股沟管内有 通过,女性腹股沟管内有 通过。
答 案:精索、子宫圆韧带
解 析:腹股沟管的内容物:男性的精索或女性的子宫圆韧带由此通过。
简答题
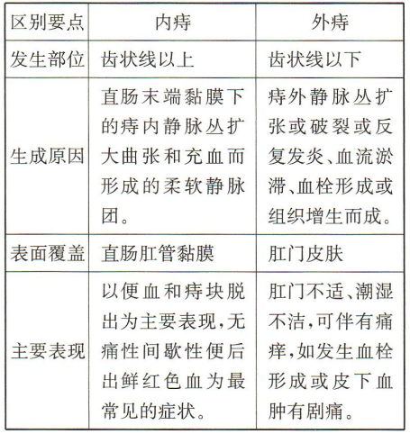
1、简述内痔和外痔的区别。
答 案:内痔和外痔的区别:

2、写出房水的产生、循环途径及作用。
答 案:房水由睫状体的脉络丛产生。房水循环途径:房水→眼房后房→瞳孔→眼房前房→虹膜角膜角→巩膜静脉窦。房水的作用:营养角膜和晶状体;在眼房内维持正常眼压。
解 析:简答题的解答应分析出问题中考查的知识点。一层一层地解答。